Partiendo de una PLATAFORMA TECNOLÓGICA
Se requiere:
- Unos Indicadores Sociales fijos y flotantes (Educación, Salud, Cultura, Vivienda, Turismo, Agua Potable, Mujer de la tercera edad, Juventud, niñez, discapacitados, Medio Ambiente).
- Composición porcentual sectorial del PIB a precios constantes de 2.003 (%):
- Agropecuaria y Silvicultura.
- Minería.
- Industria manufacturera (sin y con café elaborado).
- Energía, Acueducto y Alcantarillado.
- Construcción y Obras Públicas.
- Comercio, Restaurante y Hoteles.
- Transporte y Comunicaciones.
- Establecimientos Financieros, Seguros y Servicios a Empresas.
- Servicios comunales Sociales y Personales (menos servicios bancarios imputados)
- Total Valor Agregado, derechos e impuestos sobre importaciones.
- Total PIB Comercializables
- Total PIB no Comercializables
3. SECTOR EXTERNO
Importaciones CIF Colombia US$ millones.
Importaciones CIF Antioquia US$ millones.
4. Participación % de las importaciones de Antioquia.
Exportaciones FOB Colombia US$ millones
Exportaciones FOB Antioquia US$ millones
Participación % de las exportaciones de Antioquia.
4. SECTOR AGRÍCOLA;
Variación en Áreas sembradas y cosechadas.
Variedad agrícola, Hectáreas plantadas, Hectáreas Cosechadas, Producción en toneladas, Rendimiento en Toneladas/has.
Arroz, Banano, Café, Caña Panelera, Frijol, Fique, Frutales, Hortalizas, Maiz, Papa, Plátano, Yuca, etc.
5. SECTOR MINERO.
6. INDICADORES DEL MERCADO LABORAL.
Tasa de ocupación, tasa de desempleo, Valor Agregado. Población económicamente activa.
7. % de población, de doce años y más ocupada, censada en hogares particulares. Según ramas de actividad económica por subregiones.
Total con Clasificación:
- Agricultura y Ganadería.
- Pesca
- Explotación de minas
- Industria manufacturera
-Electricidad, gas y agua
- Construcción
- Comercio
- Hoteles y Restaurantes
- Transporte y Almacenamiento
- Sector Financiero
- Actividades Inmobiliarias
- Administración pública
- Enseñanza
- Servicios Sociales y Salud.
- Otras actividades comunitarias
- Hogares con servicio doméstico.
- Organizaciones Extraterritoriales.
8. SANEAMIENTO BÁSICO, violencia, seguridad y orden público.
9. INFRAESTRUCTURA
Transporte, Energía, Telecomunicaciones, Telefonía y T.V.
10. COMUNIDADES ÉTNICAS; Pueblos Indígenas, comunidades afrocolombianas.
11. ADMINISTRACIÓN Y GERENCIA ESTRATÉGICA.
12. INDICADORES SOCIALES ; Población Estimada; cabecera, resto y total. tasa de crecimiento intercensal, cabecera y resto. Población con alguna discapacidad, tercera edad.
13. EDUCACIÓN:
Población desescolarizada, todos los niveles de (5 a 17 años), tasa de descolarización, todos los niveles (%), Población desescolarizada Preescolar, Primaria, Secundaria, media. Retención escolar primaria, secundaria, analfabetismo, promedio años de estudio, salud, afiliados a seguridad social, régimen subsidiado, contributivo, cobertura de afiliación, Desnutrición, Global, Crónica, aguda. tasa bruta de mortalidad o/oo,
14. CALIDAD DE VIDA
Población pobre %, Población en miseria %, Placas polideportivas por c/10.000 hab., Cobertura de Acueducto y Alcantarillado, cabecera, resto y total,
15. VIVIENDA
Déficit; cuantitativo y cualitativamente.
16. Indicadores de Orden Público, Lesiones personales y homicidios, tasa de homicidios, (homicidios/hab.) homicidios total /defunciones %.
17. Indicadores de Infraestructura, Longitud vías Construídas (Kms.), Densidad Vial (Mts/Km2 ) Kilómetros pavimentados, % de pavimentación, Energía, Cobertura Energía total (%), Urbana, rural %, viviendas sin electrificar, Telefonía. Densidad telefónica líneas /100 hab., fija y flotante.
18. MEDIO AMBIENTE.
Población servida con disposición final de desechos sólidos %
Áreas degradadas (Hectáreas) y en bosques %
DISEÑO DE ESTUDIOS LIMNOLÓGICOS.
Los objetivos generales de los estudios ecológicos y ambientales, han sido definidos por International Union for Conservation of Nature and Natural Resources and United Nations University.
Objetivo:
- Mantener los procesos ecológicos y los sistemas vitales.
- Preservar la diversidad genética.
- Asegurar el aprovechamiento sostenido de las especies y de los ecosistemas.
La World Wildlife Foundation considera prioritario la protección de la diversidad biológica, acorde con los siguientes puntos:
- Especies símbolo: Son aquellas a los cuales se les ha atribuído alguna significación especial y que puedan estar en peligro de extinción.
- Regiones Biogeográficas más importantes o ecosistemas críticos. el primero atiende áreas del globo terrestre en donde los procesos evolutivos dieron origen a grupos de especies particulares, mientras el segundo involucra aquellas que se encuentran en peligro de destrucción.
- Paises con megadiversidad o sea donde se observa la mayor riqueza de especies del planeta (BRAZIL, COLOMBIA, MÉXICO, ZAIRE, MAGADASCAR, INDONESIA Y AUSTRALIA).
- Grandes áreas tropicales, silvestres, como selvas húmedas, ciénagas, rios, arrecifes, coralinos, etc.
Los objetivos específicos que se persiguen en el estudio de regiones naturales incluyen algunos de los siguientes tópicos:
- Caracterizar las variables psicoquímicas y sus variaciones Espacio-Temporales.
- Precisar la cuantía y acción de las variables abióticas que son diréctamente o indirectamente derivadas o modificadas por el hombre.
Establecer relaciones entre los tensores y otras variables abióticas, con énfasis en sinergismo, es decir variables que al ocurrir de manera simultánea resultan considerablemente más deletéreas que en forma independiente.
Determinar la compatibilidad de los sistemas naturales con las acciones antrópicas.
Definir la estructura de los ecosistemas a través de sus taxa y especies más destacadas así como su relación con los gradientes ambientales (en Espacio y Tiempo).
Ampliar el conocimiento biológico relativo al comportamiento de los organismos, grupos con alta resistencia, elasticidad o vulnerabilidad, especies indicadores de ambientes limpios o contaminados, capacidad ambiental o de respuesta ante agentes nuevos, bioacumulación, biomagnificación, crecimiento corporal, fecundidad, reproducción, etc.
Realizar proyecciones en el tiempo, sobre componentes bióticos o abióticos del ecosistema (ej. tiempo requerido para alcanzar concentracciones que sobrepasen la norma establecida o para que se manifiesten los efectos crónicos o agudos en determinadas especies.
Plantear medidas de protección, mitigación, limpieza o recuperación de los ecosistemas.
Proponer vedas de alimentación con recursos que hubiesen acumulado tóxicos, así como vedas de explotación de recursos biológicos de considerarse necesarias para su recuperación.
Los tipos de estudios ecológicos se clasifican de acuerdo con sus objetivos y tiempo de ejecución frente a programas de desarrollo o evaluaciones ambientales en tres tipos.
DISEÑO DE ESTUDIOS
- Evaluación preliminar.
- Elección de Comunidades taxa y especies.
- Elección de variables físicas y Químicas.
- Muestreo.
- Ubicación de Estaciones
- Muestras y su Número
- Programa de Monitoreo estable limnológico.
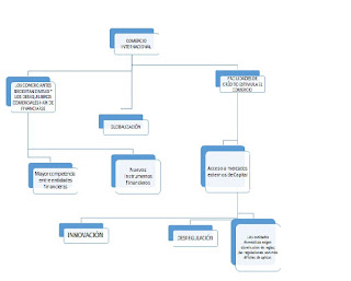
REGULACIÓN Y SEGMENTACIÓN FINANCIERA.
La regulación implica disposiciones legales establecidas por cada país con respecto tanto a las operaciones que pueden realizar los establecimientos financieros como el cumplimiento de determinadas relaciones o coeficientes entre sus deudas, los depósitos de los clientes y sus préstamos por operaciones de crédito. Dichos coeficientes se establecen por razones de solvencia, o para poder colocar más fácilmente las emisiones de títulos públicos o bien para encauzar las operaciones crediticias favoreciendo a determinados sectores productivos. Las regulaciones, pues, dividen los mercados, concediendo al mismo tiempo un poder monopolístico a los establecimientos financieros al que éstos no están dispuestos a renunciar. Para limitar ese poder, los reguladores públicos controlan el sector, bien estableciendo precios (tipos de interés), bien mediante restricciones cuantitativas (de crédito), bien a través de presiones morales. El control es, por lo tanto, garantía de seguridad: dado que el elemento principal es el precio, no puede permitirse que se mueva libremente.
Por su parte, la segmentación significa que las entidades financieras sólo puedan llevar a cabo aquellas operaciones para las que están legalmente autorizadas y que difieren según la clase de entidad de que se trate ( cajas de ahorro, bancos, otras entidades financieras). Tiene sus raíces en la especialización de las instituciones financieras debida tanto a las estrategias empresariales como a la presión gubernamental ( para hacer frente a situaciones de inestabilidad financiera y para dotar de seguridad a las entidades financieras).
EN RESUMEN :
La desregulación es tanto causa como efecto de la expansión financiera global. Una vez que se admite tal proceso y las políticas financieras de cada país quedan relegadas a un mero papel de apoyo, la diversidad de políticas económicas tiende a desaparecer. El modelo tradicional, que se basaba en la segmentación, el control, las relaciones privilegiadas y la protección, funcionó hasta finales de los sesenta; empezó a resquebrajarse en los setenta y durante los ochenta la tendencia a su desmantelamiento se hizo más rápida y se convirtió en irreversible.
Realice un diagrama causa-efecto para éste punto:
A un lado se coloca las causas y al otro el efecto correspondiente.
Pautas Plan de Desarrollo Antioquia.
Limnología Colombiana
Economía Mundial.




No hay comentarios:
Publicar un comentario